freepine

Wednesday, February 16, 2022

Google Translate

›
 I observed an interesting behavior while playing with Google Translate today: Not sure if it's a result of some incorrectly tagged samp...
Wednesday, December 30, 2015

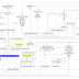
ExoPlayer Architecture

›
ExoPlayer is an open source media player from Google. It provides an example implementation for DASH and Smooth Streaming playback with Com...
Tuesday, June 3, 2014

Introduction of audio pipeline in ChromiumOS

›
1. System architecture Chromium OS is an open source project, based on Linux kernel with Chrome browser as the main application interfa...
Thursday, October 24, 2013

DASH tools from GPAC

›
1. Content creation DashCast $./DashCast -conf dash.conf -av Fantastic_Four_Trailer.mp4 -seg-dur 2000 -frag-dur 200 MP4Box $./MP4Box...
Sunday, September 15, 2013

Open source media frameworks

›
VLC   LGPL , C git clone git://git.videolan.org/vlc.git MPlayer  GPLv2, C svn checkout svn://svn.mplayerhq.hu/mplayer/trunk mplayer GSt...
Tuesday, May 21, 2013

Next phase of my life

›
My daughter was born a week ago. If you know me or my wife, please share our happiness! :-D
5 comments:
Saturday, May 11, 2013

Casual thoughts on Stagefright

›
For the past 4+ years, I've mainly focused on Android multimedia area in my daily work. While the maintenance of Stagefright is much ea...
2 comments:
›
Home
View web version

About Me

Li Chen
View my complete profile
Powered by Blogger.